安倍首相通过《中文导报》向华侨华人贺新春
日期: 20年01月3期 阅读: 178
安倍首相通过《中文导报》向华侨华人贺新春
中文导报讯(记者 张石)在农历庚子鼠年春节将要来临之际,日本国内阁总理大臣安倍晋三第八次为《中文导报》送来了热情洋溢的春节致辞,通过《中文导报》向在日华侨华人贺新春拜新年,致以节日的问候。
这是继2008年的福田康夫首相、2009年的麻生太郎首相、2010年的鸠山由纪夫首相、2011年的菅直人首相、2012年的野田佳彦首相、2013、2014年、2015年、2016年、2017、2018年、2019年安倍首相连续惠送贺词之后,第6位日本在任首相、第13次向在日华侨华人致以春节问候。包括2001年的小泉首相在内,这也是在任日本首相第14次通过《中文导报》向在日华人问候致意。
安倍晋三首相向《中文导报》惠寄的2020年“新春贺辞”译文如下:
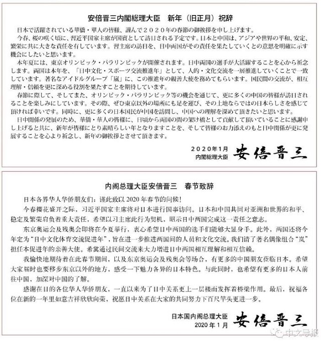
内阁总理大臣安倍晋三 春节致辞
日本各界华人华侨朋友们:谨此致以2020年春节的问候!
今春樱花盛开之际,习近平国家主席将对日本进行国事访问。日本和中国共同对亚洲和世界的和平、稳定及繁荣肩负着重大责任,希望以习主席此行为契机,昭示日中两国完成这一责任之意志。
东京奥运会及残奥会即将在今夏举行,衷心希望日中两国的选手们能够大显身手。此外,两国还将今年定为“日中文化体育交流促进年”,旨在进一步推进两国间的人员和文化交流。我们请了著名偶像组合“岚”担任本促进年的亲善大使。希冀通过民间交流来大力增进日中两国相互理解和相互信赖。
我愉快地期待着在此春节期间,以及东京奥运会及残奥会等场合,有更多的中国朋友莅临日本。希望大家届时也要移步东京以外的地方,感受一下魅力各异的日本特色。与此同时,也希望有更多的日本人前往中国,加深对中国的了解。
感谢在日的各位华人华侨朋友,一直以来为了日中关系更上一层楼而发挥着桥梁作用。最后,祝福各位在新的一年里如意吉祥欣欣向荣,祝愿日中关系在大家的共同努力下百尺竿头更进一步。
日本国内阁总理大臣
2020年1月
安倍晋三内閣総理大臣 新年(旧正月)祝辞
日本で活躍されている華僑・華人の皆様、謹んで2020年の春節の御挨拶を申し上げます。
今春、桜の咲く頃に、習近平国家主席が国賓として訪日される予定です。日本と中国は、アジアや世界の平和、安定、繁栄に共に大きな責任を有しています。習主席の訪日を、日中両国がその責任を果たしていくとの意思を明確に示す機会にしたいと思います。
本年夏には、東京オリンピック・パラリンピックが開催されます。日中両国の選手が大活躍することを心から祈念します。両国は本年を、「日中文化・スポーツ交流推進年」として、人的・文化交流を一層推進していくことで一致しています。著名なアイドルグループ「嵐」に、この推進年の親善大使を務めてもらいます。国民間の交流が、相互理解・信頼を更に深める役割を果たすことを期待しています。
春節に際して、そしてまた、オリンピック・パラリンピック等の機会を通じて、更に多くの中国の皆様が訪日されることを楽しみにしています。その際、ぜひ東京以外の場所にも足を運び、その土地ならではの日本らしさを感じて頂ければ幸いです。同時に、更に多くの日本国民が中国を訪問し、中国への理解を深めて頂きたいと思います。
日中関係の発展のため、華僑・華人の皆様に、日頃から両国の間の架け橋として貢献して頂いていることに感謝申し上げると共に、新年が皆様にとり素晴らしい年となりますことを、そして皆様のお力添えのもと日中関係が更に発展することを心より祈念し、新年の御挨拶とさせて頂きます。
2020年1月
内閣総理大臣
新闻回顾
日本首相为《中文导报》送来春节贺词等,由来已久。早在2001年10月,当时的小泉纯一郎首相在出席上海APEC峰会之前,曾通过《中文导报》向在日中国人致以问候,并对《中文导报》给与了热情的鼓励。
2008年,由世界十几个国家的华文媒体组成的“海外华文传媒协会”(CIMA)开展了邀请各国首脑向全球华人贺新年、共迎新春的活动。《中文导报》作为“海外华文传媒协会”的日本代表会员,向当时的福田康夫首相发出邀请函,希望日本领导人能向全球中国人祝贺新春佳节,给世界华侨华人送去日本春天的信息。福田康夫首相在百忙中欣然同意,不仅向日本及世界的华侨华人热情拜年,更鼓励《中文导报》成为中日友好的桥梁。
2009年春节大年初一,当时的日本国内阁总理大臣麻生太郎向《中文导报》送来热情洋溢的春节贺辞,通过《中文导报》向在日华侨华人等致以节日的问候。
2010虎年春节到来之际,当时的日本首相鸠山由纪夫也应邀送来热情的春节致辞,指出“现在,有许多华侨华人活跃在日本各个领域,正在为日本社会的发展做出贡献。祝愿大家百尺竿头,再进一步,并迎来更加充实的一年。”
2011年,“海外华文传媒协会”继续展开共迎兔年新春的全球团拜活动。当时的日本首相菅直人应邀为《中文导报》送来贺词,成为这次有意义的全球活动的重要一环,也表达了改善中日关系的积极心声。
2012年新春伊始,刚刚结束对中国友好访问的野田佳彦首相,也向在日华侨华人发来了新春问候。他谈起年轻时参加中日友好3000名青年访华的历史,自我定位是中日友好交流的“天授之子”。
2013年蛇年春节,第二次安倍内阁发足不久,安倍晋三首相就给《中文导报》送来新春贺词。他在贺词中指出“良好的双边关系不仅符合日中双方的利益,同时也是本地区及整个国际社会的福祉所在”,他也期待“华人朋友们继续在各自的岗位上致力于日中关系的发展”。
2014年春节,安倍首相再次给《中文导报》送来新春贺词。他在贺词中指出:日中关系对日本而言是最为重要的双边关系之一。中国是日本的最大贸易伙伴,而日本也是中国的最大投资国,在华日资企业为1千万人提供了就业。日中贸易总额在邦交正常化以来的40余年间,从当初的11亿美元扩大到了如今的3337亿美元。在同一期间,日中间的人员往来也由每年的2万人次大幅度地增加到了495万人次。
今年恰逢马年,让我们跨越一切障碍面向未来并肩前进吧!我预祝朋友们在新的一年里骏马奔腾、蓬勃发展。真诚祈愿日中关系取得发展。
2015年春节,安倍首相又给《中文导报》送来新春贺词。他在贺词中指出:日本和中国肩负着地区和平与繁荣的重大责任,两国关系密不可分。去年11月,我与习近平国家主席之间举行了首脑会谈,确认了战略互惠关系的原则,从而朝着两国关系的改善迈出了一大步。我愿今后继续加深各个层面的对话,同时从大局出发,发展稳定友好关系。
2016年,安倍首相第4次给《中文导报》送来新春贺词,他在新年贺词中指出:
自前年北京APEC以来,我与习近平国家主席、李克强总理举行会谈,旨在改善日中关系多次进行了意见交换。此外,在过去一年里,北京歌舞伎演出、NHK交响乐团演出等大型文化活动,以及议员交流、青少年交流等诸多领域的交往频繁展开。去年全年中国赴日人数已超过创下最高纪录的前年的两倍,达到约500万人次。
2017年,安倍首相第5次给《中文导报》送来新春贺词,他指出:去年9月,因出席G20峰会,首次造访杭州,在美丽的西湖畔,我与习近平国家主席举行了第三次首脑会谈。双方一致同意,在“战略互惠关系”的理念下更加稳定地发展两国关系。此外,在11月秘鲁APEC峰会召开之际,我与习近平国家主席再次举行会谈,双方就借日中邦交正常化45周年以及日中和平友好条约签署40周年之机,进一步改善日中关系达成了共识。
2018年,安倍首相第6次给《中文导报》送来新春贺词.。他指出“今年是《日中和平友好条约》缔结40周年。我愿重申,要使今年成为日中两国国民都能感受到日中关系大有改善的一年。我希望,在各方适当的时候,尽早召开“日中韩峰会”,迎接李总理莅临日本;之后,我在适宜时机访华;再者,邀请习主席访日。期待着在此首脑间相互往来积累的过程中,把日中关系推向新阶段。
2019年,安倍首相第7次给《中文导报》送来新春贺词。
安倍首相在新春贺词中指出:去年是日中关系史上重要的一年。李克强总理正式访日,我本人也实现了作为总理大臣时隔7年的正式访华,日中关系已然完全回到正常轨道。我同习主席及李总理一致同意,扩大各领域的交流与合作,将日中关系推向新的阶段。
去年,我国迎来的中国客人达830万人次以上,刷新了纪录。正所谓“百闻不如一见”,国民之间的直接交往在深化相互理解和相互信赖方面起着至关重要的作用。
今年为“日中青少年交流促进年”,我方已从元旦开始放宽了针对中国大学生等人士的签证政策。我愿在今年投入更多的力量推动以青少年为主的双方国民交流。
值此新春佳节之际,欢迎今年有更多的中国朋友莅临。日本各地独特的自然风光、悠久的传统文化,以及地方特色的日式料理、美味的大米和清酒等,堪称魅力纷呈。同时也期待中国来的朋友们都能从不同的角度发现日本。
2019年2月4日18点30分,东京塔在点亮“中国红”,五百名儿童同时放飞祝福春节和中日友好的千只气球,迎接中国己亥猪年新春的到来。
在点灯仪式上,日本首相安倍晋三通过视频向中国人民的拜年,这也是日本首相首次以视频的形式向中国人民拜年。
安倍表示:“去年是日中关系史上重要的一年。李克强总理正式访日,我本人也实现了作为总理大臣时隔7年的正式访华,日中关系已然完全回到正常轨道。我同习主席及李总理一致同意,扩大各领域的交流与合作,将日中关系推向新的阶段。
去年,日本迎来的中国客人达830万人次以上,刷新了纪录。正所谓“百闻不如一见”,国民之间的直接交往在深化相互理解和相互信赖方面起着至关重要的作用。
今年为‘日中青少年交流促进年’,我方已从元旦开始放宽了针对中国大学生等人士的签证政策。我愿在今年投入更多的力量推动以青少年为主的双方国民交流。
值此新春佳节之际,欢迎今年有更多的中国朋友莅临。日本各地独特的自然风光、悠久的传统文化,以及地方特色的日式料理、美味的大米和清酒等,堪称魅力纷呈。同时也期待中国来的朋友们都能从不同的角度发现日本。
同样,中国的历史文化名胜也是丰富多姿。我希望有更多的日本国民前往中国,促进相互交流持续深入。
展望未来日中关系发展,期望在日华人华侨朋友们继续发挥桥梁的作用,在各自领域大有作为。最后,祝福各位在新的一年如意吉祥、欣欣向荣,同时祝愿日中关系在大家的共同努力下得到进一步发展。”
回顾2019年,新中国成立70周年,日本开启令和元年,中日两国都走进新时代,中日关系也从全面恢复走向快速提升,迎来交流新高潮。
6月27日,中国国家主席习近平出席二十国集团领导人大阪峰会,会见了日本首相安倍晋三,并出席欢迎晚宴。双方就推动两国关系进一步改善发展达成十点共识,强调要恪守中日四个政治文件确立的各项原则,践行中日“互为合作伙伴、互不构成威胁”的政治共识。
12月23~25日,日本首相安倍晋三访问中国,出席在成都举行的第八次中日韩领导人会议。安倍先到北京与中国国家主席习近平会面,确认双方继续合作的方向,并为习近平明春对日本进行国事访问铺路——这是安倍继去年10月之后再次到访北京,也是他在今年6月主持大阪二十国集团领导人峰会以来,再次与习近平会面。
2019年的中日交流日渐深入。日本德仁天皇5月1日即位,令和时代开启。中国派出正国级领导人、国家副主席王岐山以中国国家主席习近平特使身份,出席日本德仁天皇登基庆典,体现了中国“正在重视对日关系”。日方护卫舰“凉月”号与中国海军“太原”号导弹驱逐舰实现互访,这是中国海军舰艇时隔10年再次访日。
在庚子鼠年春节到来之际,我们再次得到了安倍首相热情洋溢的春节祝词,相信2020年将是中日关系走上新的高峰,在日华人更加成长、壮大,贡献与活跃在中日之间的更加亮丽、辉煌的一年。
http://www.chubun.com/modules/article/view.article.php/185937/c127
安倍首相通过《中文导报》向华侨华人贺新春
中文导报讯(记者 张石)在农历庚子鼠年春节将要来临之际,日本国内阁总理大臣安倍晋三第八次为《中文导报》送来了热情洋溢的春节致辞,通过《中文导报》向在日华侨华人贺新春拜新年,致以节日的问候。
这是继2008年的福田康夫首相、2009年的麻生太郎首相、2010年的鸠山由纪夫首相、2011年的菅直人首相、2012年的野田佳彦首相、2013、2014年、2015年、2016年、2017、2018年、2019年安倍首相连续惠送贺词之后,第6位日本在任首相、第13次向在日华侨华人致以春节问候。包括2001年的小泉首相在内,这也是在任日本首相第14次通过《中文导报》向在日华人问候致意。
安倍晋三首相向《中文导报》惠寄的2020年“新春贺辞”译文如下:
内阁总理大臣安倍晋三 春节致辞
日本各界华人华侨朋友们:谨此致以2020年春节的问候!
今春樱花盛开之际,习近平国家主席将对日本进行国事访问。日本和中国共同对亚洲和世界的和平、稳定及繁荣肩负着重大责任,希望以习主席此行为契机,昭示日中两国完成这一责任之意志。
东京奥运会及残奥会即将在今夏举行,衷心希望日中两国的选手们能够大显身手。此外,两国还将今年定为“日中文化体育交流促进年”,旨在进一步推进两国间的人员和文化交流。我们请了著名偶像组合“岚”担任本促进年的亲善大使。希冀通过民间交流来大力增进日中两国相互理解和相互信赖。
我愉快地期待着在此春节期间,以及东京奥运会及残奥会等场合,有更多的中国朋友莅临日本。希望大家届时也要移步东京以外的地方,感受一下魅力各异的日本特色。与此同时,也希望有更多的日本人前往中国,加深对中国的了解。
感谢在日的各位华人华侨朋友,一直以来为了日中关系更上一层楼而发挥着桥梁作用。最后,祝福各位在新的一年里如意吉祥欣欣向荣,祝愿日中关系在大家的共同努力下百尺竿头更进一步。
日本国内阁总理大臣
2020年1月
安倍晋三内閣総理大臣 新年(旧正月)祝辞
日本で活躍されている華僑・華人の皆様、謹んで2020年の春節の御挨拶を申し上げます。
今春、桜の咲く頃に、習近平国家主席が国賓として訪日される予定です。日本と中国は、アジアや世界の平和、安定、繁栄に共に大きな責任を有しています。習主席の訪日を、日中両国がその責任を果たしていくとの意思を明確に示す機会にしたいと思います。
本年夏には、東京オリンピック・パラリンピックが開催されます。日中両国の選手が大活躍することを心から祈念します。両国は本年を、「日中文化・スポーツ交流推進年」として、人的・文化交流を一層推進していくことで一致しています。著名なアイドルグループ「嵐」に、この推進年の親善大使を務めてもらいます。国民間の交流が、相互理解・信頼を更に深める役割を果たすことを期待しています。
春節に際して、そしてまた、オリンピック・パラリンピック等の機会を通じて、更に多くの中国の皆様が訪日されることを楽しみにしています。その際、ぜひ東京以外の場所にも足を運び、その土地ならではの日本らしさを感じて頂ければ幸いです。同時に、更に多くの日本国民が中国を訪問し、中国への理解を深めて頂きたいと思います。
日中関係の発展のため、華僑・華人の皆様に、日頃から両国の間の架け橋として貢献して頂いていることに感謝申し上げると共に、新年が皆様にとり素晴らしい年となりますことを、そして皆様のお力添えのもと日中関係が更に発展することを心より祈念し、新年の御挨拶とさせて頂きます。
2020年1月
内閣総理大臣
新闻回顾
日本首相为《中文导报》送来春节贺词等,由来已久。早在2001年10月,当时的小泉纯一郎首相在出席上海APEC峰会之前,曾通过《中文导报》向在日中国人致以问候,并对《中文导报》给与了热情的鼓励。
2008年,由世界十几个国家的华文媒体组成的“海外华文传媒协会”(CIMA)开展了邀请各国首脑向全球华人贺新年、共迎新春的活动。《中文导报》作为“海外华文传媒协会”的日本代表会员,向当时的福田康夫首相发出邀请函,希望日本领导人能向全球中国人祝贺新春佳节,给世界华侨华人送去日本春天的信息。福田康夫首相在百忙中欣然同意,不仅向日本及世界的华侨华人热情拜年,更鼓励《中文导报》成为中日友好的桥梁。
2009年春节大年初一,当时的日本国内阁总理大臣麻生太郎向《中文导报》送来热情洋溢的春节贺辞,通过《中文导报》向在日华侨华人等致以节日的问候。
2010虎年春节到来之际,当时的日本首相鸠山由纪夫也应邀送来热情的春节致辞,指出“现在,有许多华侨华人活跃在日本各个领域,正在为日本社会的发展做出贡献。祝愿大家百尺竿头,再进一步,并迎来更加充实的一年。”
2011年,“海外华文传媒协会”继续展开共迎兔年新春的全球团拜活动。当时的日本首相菅直人应邀为《中文导报》送来贺词,成为这次有意义的全球活动的重要一环,也表达了改善中日关系的积极心声。
2012年新春伊始,刚刚结束对中国友好访问的野田佳彦首相,也向在日华侨华人发来了新春问候。他谈起年轻时参加中日友好3000名青年访华的历史,自我定位是中日友好交流的“天授之子”。
2013年蛇年春节,第二次安倍内阁发足不久,安倍晋三首相就给《中文导报》送来新春贺词。他在贺词中指出“良好的双边关系不仅符合日中双方的利益,同时也是本地区及整个国际社会的福祉所在”,他也期待“华人朋友们继续在各自的岗位上致力于日中关系的发展”。
2014年春节,安倍首相再次给《中文导报》送来新春贺词。他在贺词中指出:日中关系对日本而言是最为重要的双边关系之一。中国是日本的最大贸易伙伴,而日本也是中国的最大投资国,在华日资企业为1千万人提供了就业。日中贸易总额在邦交正常化以来的40余年间,从当初的11亿美元扩大到了如今的3337亿美元。在同一期间,日中间的人员往来也由每年的2万人次大幅度地增加到了495万人次。
今年恰逢马年,让我们跨越一切障碍面向未来并肩前进吧!我预祝朋友们在新的一年里骏马奔腾、蓬勃发展。真诚祈愿日中关系取得发展。
2015年春节,安倍首相又给《中文导报》送来新春贺词。他在贺词中指出:日本和中国肩负着地区和平与繁荣的重大责任,两国关系密不可分。去年11月,我与习近平国家主席之间举行了首脑会谈,确认了战略互惠关系的原则,从而朝着两国关系的改善迈出了一大步。我愿今后继续加深各个层面的对话,同时从大局出发,发展稳定友好关系。
2016年,安倍首相第4次给《中文导报》送来新春贺词,他在新年贺词中指出:
自前年北京APEC以来,我与习近平国家主席、李克强总理举行会谈,旨在改善日中关系多次进行了意见交换。此外,在过去一年里,北京歌舞伎演出、NHK交响乐团演出等大型文化活动,以及议员交流、青少年交流等诸多领域的交往频繁展开。去年全年中国赴日人数已超过创下最高纪录的前年的两倍,达到约500万人次。
2017年,安倍首相第5次给《中文导报》送来新春贺词,他指出:去年9月,因出席G20峰会,首次造访杭州,在美丽的西湖畔,我与习近平国家主席举行了第三次首脑会谈。双方一致同意,在“战略互惠关系”的理念下更加稳定地发展两国关系。此外,在11月秘鲁APEC峰会召开之际,我与习近平国家主席再次举行会谈,双方就借日中邦交正常化45周年以及日中和平友好条约签署40周年之机,进一步改善日中关系达成了共识。
2018年,安倍首相第6次给《中文导报》送来新春贺词.。他指出“今年是《日中和平友好条约》缔结40周年。我愿重申,要使今年成为日中两国国民都能感受到日中关系大有改善的一年。我希望,在各方适当的时候,尽早召开“日中韩峰会”,迎接李总理莅临日本;之后,我在适宜时机访华;再者,邀请习主席访日。期待着在此首脑间相互往来积累的过程中,把日中关系推向新阶段。
2019年,安倍首相第7次给《中文导报》送来新春贺词。
安倍首相在新春贺词中指出:去年是日中关系史上重要的一年。李克强总理正式访日,我本人也实现了作为总理大臣时隔7年的正式访华,日中关系已然完全回到正常轨道。我同习主席及李总理一致同意,扩大各领域的交流与合作,将日中关系推向新的阶段。
去年,我国迎来的中国客人达830万人次以上,刷新了纪录。正所谓“百闻不如一见”,国民之间的直接交往在深化相互理解和相互信赖方面起着至关重要的作用。
今年为“日中青少年交流促进年”,我方已从元旦开始放宽了针对中国大学生等人士的签证政策。我愿在今年投入更多的力量推动以青少年为主的双方国民交流。
值此新春佳节之际,欢迎今年有更多的中国朋友莅临。日本各地独特的自然风光、悠久的传统文化,以及地方特色的日式料理、美味的大米和清酒等,堪称魅力纷呈。同时也期待中国来的朋友们都能从不同的角度发现日本。
2019年2月4日18点30分,东京塔在点亮“中国红”,五百名儿童同时放飞祝福春节和中日友好的千只气球,迎接中国己亥猪年新春的到来。
在点灯仪式上,日本首相安倍晋三通过视频向中国人民的拜年,这也是日本首相首次以视频的形式向中国人民拜年。
安倍表示:“去年是日中关系史上重要的一年。李克强总理正式访日,我本人也实现了作为总理大臣时隔7年的正式访华,日中关系已然完全回到正常轨道。我同习主席及李总理一致同意,扩大各领域的交流与合作,将日中关系推向新的阶段。
去年,日本迎来的中国客人达830万人次以上,刷新了纪录。正所谓“百闻不如一见”,国民之间的直接交往在深化相互理解和相互信赖方面起着至关重要的作用。
今年为‘日中青少年交流促进年’,我方已从元旦开始放宽了针对中国大学生等人士的签证政策。我愿在今年投入更多的力量推动以青少年为主的双方国民交流。
值此新春佳节之际,欢迎今年有更多的中国朋友莅临。日本各地独特的自然风光、悠久的传统文化,以及地方特色的日式料理、美味的大米和清酒等,堪称魅力纷呈。同时也期待中国来的朋友们都能从不同的角度发现日本。
同样,中国的历史文化名胜也是丰富多姿。我希望有更多的日本国民前往中国,促进相互交流持续深入。
展望未来日中关系发展,期望在日华人华侨朋友们继续发挥桥梁的作用,在各自领域大有作为。最后,祝福各位在新的一年如意吉祥、欣欣向荣,同时祝愿日中关系在大家的共同努力下得到进一步发展。”
回顾2019年,新中国成立70周年,日本开启令和元年,中日两国都走进新时代,中日关系也从全面恢复走向快速提升,迎来交流新高潮。
6月27日,中国国家主席习近平出席二十国集团领导人大阪峰会,会见了日本首相安倍晋三,并出席欢迎晚宴。双方就推动两国关系进一步改善发展达成十点共识,强调要恪守中日四个政治文件确立的各项原则,践行中日“互为合作伙伴、互不构成威胁”的政治共识。
12月23~25日,日本首相安倍晋三访问中国,出席在成都举行的第八次中日韩领导人会议。安倍先到北京与中国国家主席习近平会面,确认双方继续合作的方向,并为习近平明春对日本进行国事访问铺路——这是安倍继去年10月之后再次到访北京,也是他在今年6月主持大阪二十国集团领导人峰会以来,再次与习近平会面。
2019年的中日交流日渐深入。日本德仁天皇5月1日即位,令和时代开启。中国派出正国级领导人、国家副主席王岐山以中国国家主席习近平特使身份,出席日本德仁天皇登基庆典,体现了中国“正在重视对日关系”。日方护卫舰“凉月”号与中国海军“太原”号导弹驱逐舰实现互访,这是中国海军舰艇时隔10年再次访日。
在庚子鼠年春节到来之际,我们再次得到了安倍首相热情洋溢的春节祝词,相信2020年将是中日关系走上新的高峰,在日华人更加成长、壮大,贡献与活跃在中日之间的更加亮丽、辉煌的一年。
http://www.chubun.com/modules/article/view.article.php/185937/c127


2020-01-25

第43回全日本中国語スピーチコンテスト北海道大会
2025-10-16

財界さっぽろ11月号北海道中国会法人会員紹介
2025-10-16

一般社団法人北海道中国工商会総会懇親会案内
2025-10-12

北海道観光機構への表敬訪問
2025-10-08

自転車譲渡事業の継続
2025-10-06

中華人民共和国成立七十六周年祝賀レセプション
2025-09-27

客观日本9月号(四)千年香木之谜终于揭晓
2025-09-26

客观日本9月号(三)北京大学宗秋刚教授荣获“钱德拉塞卡奖”
2025-09-25

第23回目留学生支援自転車譲渡募集
2025-09-16

客观日本9月号(二)日本文科省申请增加预算以强化科研实力
2025-09-13

客观日本9月号(一)JST启动“LOTUS”项目:引进印度英才
2025-09-06

中文導報:彩绘水墨画惊艳北海道 美声颂歌回响红砖广场 2025年“札幌中国节”成功举行:
2025-09-04

总领馆动态:2025年度札幌中国节成功举办
2025-09-03

客观日本8月号(四)QS最佳留学城市排名:首尔夺冠,东京第二
2025-09-01

2025年“札幌中国节”成功举行 彩绘水墨画惊艳北海道 美声颂歌回响红砖广场
2025-08-25